加入收藏 | 联系我们

 
新闻动态
 
帐号:
密码:
 

行业动态
 

业主忍无可忍!南京这家超级大盘终于要换物业!

发布日期:2020-06-17    浏览次数:448 

刚刚,江宁东山的市政天元城小区,在南京市住房保障和房产局网站上发布了选聘物业的公告。业主发文:“成立业委会,换物业五步走,市政天元城已完成四步!”

市政天元城位于江宁东山,总建筑面积超40万㎡,住户3861户,体量巨大。小区靠近地铁1号线竹山路站,附近有三江学院竹山路校区,距离龙湖春江郦城也不远。周边配套比较成熟,目前二手房挂牌均价2.7万/㎡。

要知道,市政天元城在2002年交付时,还是当时南京品质小区之一,绿化率高达58%,容积率只有1.1。但现在小区偷盗现象频发蚊虫繁多环境大不如前电梯还曾多次出现故障,很多业主都非常苦闷。

如今市政天元城筹备重新选聘物业,最终哪家物业公司会进驻?小区环境能否焕然新生?我们拭目以待。

1、小区杂草丛生、盗窃事件频发!市政天元城业主忍无可忍要换物业!

据了解,2012年市政天元城上一届业委会解散,新物业源业物业进驻,在服务一段时间后,不少业主都对这家物业公司不满,甚至多次在“南京市政天元城小区“微信公众号中,发文吐槽物业:“天元城杂草丛生,蚊虫打脸,门禁锈蚀,盗窃成风,毒蛇出没……

市政天元城业主曾多次向我们吐槽物业不作为。

1、疫情期间,草席封门,门禁松散。

在年初疫情期间,有业主表示:源业物业依旧不作为,无人办理出入证,无人看守大门“我们物业用草席封门,真是太奇葩!”从照片上可以看到,物业是用草席铺在共享单车和垃圾桶上,封住小区门口。

还有业主发来晚间照片,小区值班岗亭内无人把守,大门直接敞开,基本无门禁可言。

2、频发故障!小区一个月内3起电梯困人事故!

根据新闻报道,在2019年一季度,市政天元城花语座17幢3单元1号梯,发生电梯困人故障3起!处于电梯困人故障高发行列!

3、蚊虫繁多、杂草丛生,环境大不如前。

去年我同事实探小区发现,虽然绿化率比较高,但物业管理确实不到位,垃圾堆放在路边,无人清理。

共享单车随意堆放,占用了绿化区域。部分绿化带上也出现黄土裸露的情况。

4、小区偷盗现象频发,存在安全隐患。

去年6月,市政天元城有业主发现家里用电设施出现漏电现象,经过警方核查后发现,是因为小区部分地线被盗,存在安全隐患。

对原物业忍无可忍,市政天元城业主终于决定更换物业!5月27日,通过了不再续签“现在的物业服务企业”,以及由业主大会公开选聘新的物业服务企业的两个议题!

(来源:南京市政天元城小区)

2、过程太艰辛!市政天元城换物业还差最后一步!

市政天元城换物业可以说是过程艰辛。要想换物业,首先就要成立业主委员会。

据了解,2012年市政天元城上一届业委会解散,同年,源业物业进驻小区。2012、2015年,业主们曾筹备组建过业委会,却遭到了物业的重重阻拦,很多业主不敢投票,导致市政天元城小区业委会迟迟没有组建。

直到去年4月,市政天元城业主志愿者开始发起并推动成立业委会,历经重重困难,终于在今年1月选出业主委员会委员7名,业委会依法成立。

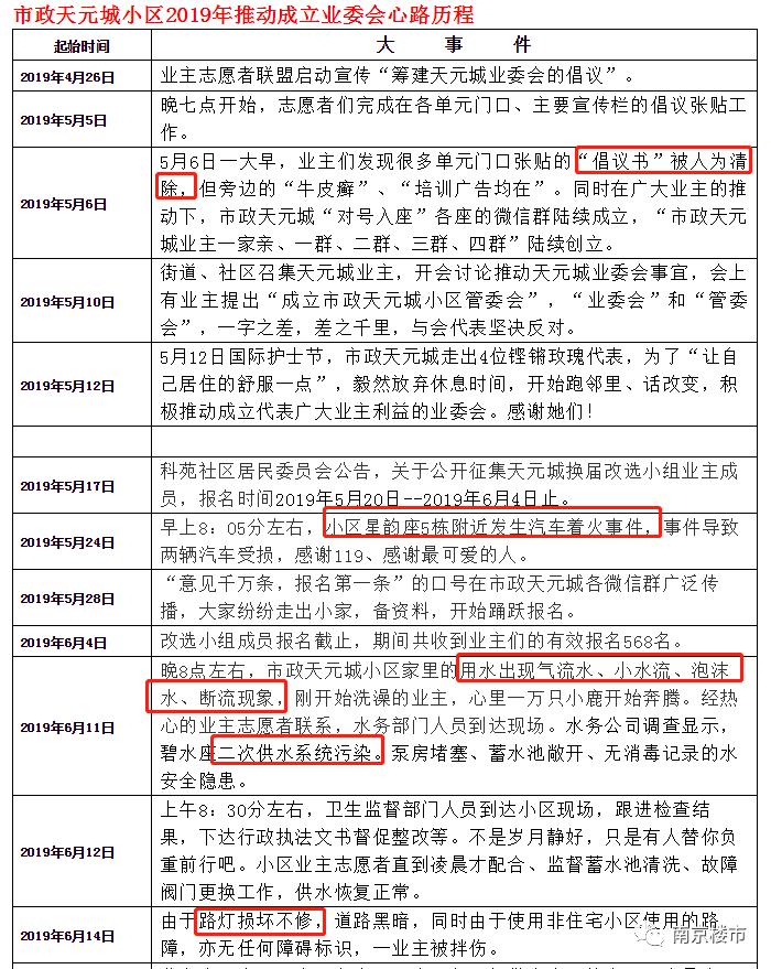
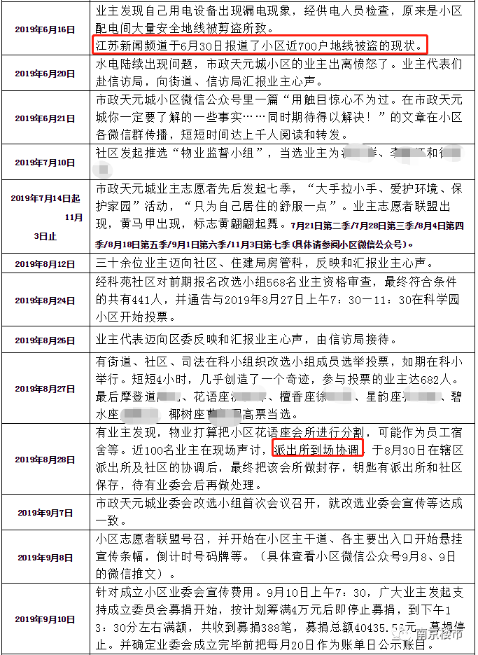
市政天元城业主也在小区公众号上记录了2019年推动成立业委会的详细过程。根据这份大事件,还可以看到,在一年不到的时间里,小区发生过汽车着火、二次供水系统污染、地线被盗等事件。

现在,小区已经在官网正式发布了选聘物业的公告,将在6月19日接受物业公司报名。市政天元城换物业一事终于迎来重大突破,我们也将持续关注。

Copyright@新宝在线登录 ICP备案:陕ICP备2021008941号

地址:陕西省西安市莲湖区高新一路6号前进大厦B座4层 邮编:710068 网址: